$4

Blender Storyboard Template with a Simple Animatic Option

I want this!

Blender Storyboard Template with a Simple Animatic Option

$4

A ready to work storyboard template using the grease pencil feature in Blender with a simple animatic option in two output formats - DIN A4 and Letter.


Manual:

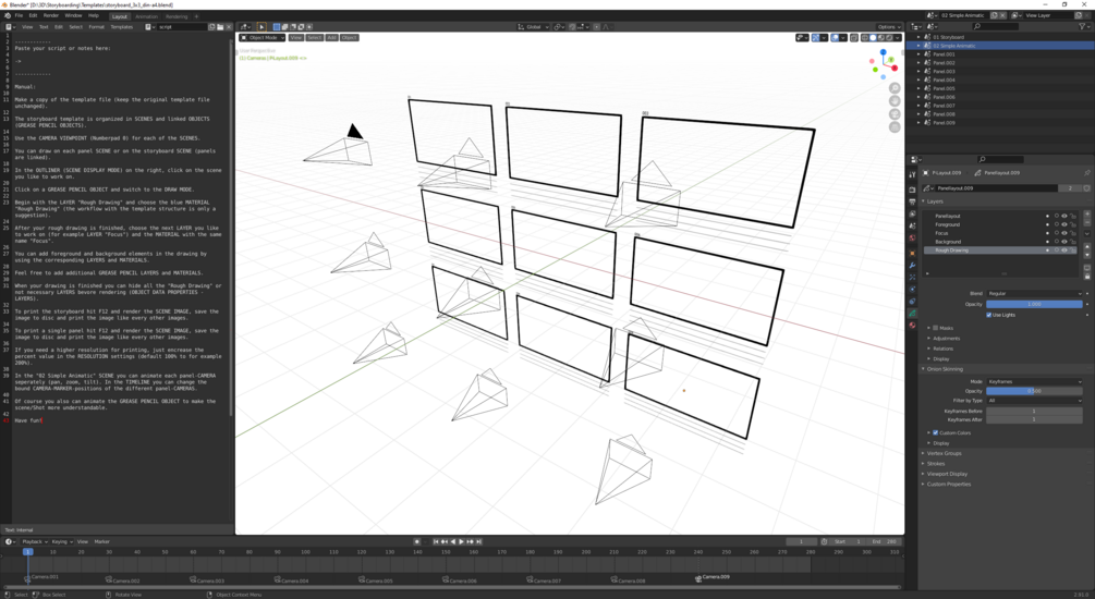
Make a copy of the template file (keep the original template file unchanged).

The storyboard template is organized in SCENES and linked OBJECTS (GREASE PENCIL OBJECTS).

Use the CAMERA VIEWPOINT (Numberpad 0) for each of the SCENES.

You can draw on each panel SCENE or on the storyboard SCENE (panels are linked).

In the OUTLINER (SCENE DISPLAY MODE) on the right, click on the scene you like to work on.

Click on a GREASE PENCIL OBJECT and switch to the DRAW MODE.

Begin with the LAYER "Rough Drawing" and choose the blue MATERIAL "Rough Drawing" (the workflow with the template structure is only a suggestion).

After your rough drawing is finished, choose the next LAYER you like to work on (for example LAYER "Focus") and the MATERIAL with the same name "Focus".

You can add foreground and background elements in the drawing by using the corresponding LAYERS and MATERIALS.

Feel free to add additional GREASE PENCIL LAYERS and MATERIALS.

When your drawing is finished you can hide all the "Rough Drawing" or not necessary LAYERS bevore rendering (OBJECT DATA PROPERTIES - LAYERS).

To print the storyboard hit F12 and render the SCENE IMAGE, save the image to disc and print the image like every other images.

To print a single panel hit F12 and render the SCENE IMAGE, save the image to disc and print the image like every other images.

If you need a higher resolution for printing, just encrease the percent value in the RESOLUTION settings (default 100% to for example 200%).

In the "02 Simple Animatic" SCENE you can animate each panel-CAMERA seperately (pan, zoom, tilt). In the TIMELINE you can change the bound CAMERA-MARKER-positions of the different panel-CAMERAS.

Of course you also can animate the GREASE PENCIL OBJECT to make the scene/Shot more understandable.

Have fun!

I want this!

Two Blend-Files with two output formats - DIN A4 and Letter

Tested Version
2.91
Size
272 KB
Powered by